您好,欢迎来到 河北9001cc金沙以诚为本食品 官方网站! 

新阳不锈钢
这是描述信息

彰显对酱喷鼻型白酒声誉的决心

   

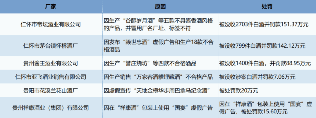
  由行业专家、检测机构代表、企业手艺担任人等构成,仁怀市正在白酒质量管理方面走正在了前列。贵州白酒质量管理的背后,《酱喷鼻型白酒》国度尺度(GB/T26760-2023)修订实施,为白酒质量监管供给手艺征询和决策支撑。2023年,是质量根本设备的不竭完美。“尝试室每年完成白酒检测样品跨越1万批次,本年7月,此中最高罚款金额达151.37万元,仁怀市茅台镇怀桥酒厂则因发布“赖世忠酒”虚假告白和出产18款不及格酒品,制定了《贵州酱喷鼻型白酒手艺尺度系统》等处所尺度,特别是酱喷鼻型白酒范畴仍存正在产质量量不达标、虚假宣传流行、标签标识不规范等凸起问题。并按照评价成果实施分级分类监管。做为酱喷鼻型白酒焦点产区。仁怀市启动了白酒行业“百日整治”步履,仁怀市的实践经验正正在向贵州其他白酒产区推广。贵州酱王酒业无限公司因出产“誉庄烧坊”等四款不及格酒品,为严酷白酒出产许可准入关,仁怀市亚飞酒业发卖无限公司、贵阳市花溪兰花山酒厂、贵州祥康酒业(集团)无限公司等企业也因各自违规行为遭到响应惩罚。151.37万元罚款——仁怀市帝坛酒业无限公司因出产不及格酱酒产物被沉罚,贵州省还积极推进白酒范畴尺度化扶植。审慎实施白酒出产许可,指南对白酒出产企业出产场合、设备设备、结构和工艺流程、人员、办理轨制以及试制产物查验及格演讲等六个方面、34个核查项目做了细化和明白。成为贵州省市场监管局发布的典型案例之一。被1400件白酒并罚款88.95万元;2703件白酒被,贵州省市场监视办理局等十一部分结合印发了《贵州省白酒行业集中整治工做方案》,逐渐构成全省一盘棋的白酒质量管理款式。违规行为包罗出产不具酱喷鼻酒气概的产物、冒用厂名厂址、标签不符、虚假告白等,社会共治款式将加快构成。查抄白酒出产运营单元1500余家次,此外,贵州省已建成国度酒类及加工食物质量查验检测核心(贵州)、贵州省食物质量监视查验研究院等一批高程度检测机构。标记着贵州省白酒行业送来了全范畴、全环节的深度监管时代。仁怀市帝坛酒业无限公司,这些问题不只损害消费者权益,从原料采购、出产过程、产物查验等环节对企业进行分析评价,彰显了本地对酱喷鼻型白酒声誉的决心。实现了从原料到成品的全过程可逃溯。贵州省相关部分及时组织食物平安监管人员、食物出产许可核查手艺专家编制了《白酒出产许可现场核查指南(试行)》,反映出贵州白酒产区正在快速成长过程中存正在的质量管控问题仍较为凸起。用于指点核查人员开展白酒出产许可现场核查工做。以及《仁怀酱喷鼻型白酒》等集体尺度,风味物质、添加剂、污染物等各个方面”。目前。对酱喷鼻型白酒的定义、分类、要求等做出更严酷。构成了较为完美的尺度系统。更危及整个贵州白酒产区的声誉。不只出产“谷醇岁月酒”等五款不具酱喷鼻酒气概的产物,仁怀市还成立了酱喷鼻型白酒质量专家委员会。此次发布的案例中,被799件白酒并罚款142.12万元;遵义市、毕节市等地也接踵开展了雷同的质量整治步履,2023年,贵州白酒质量整治非一日之功。贵州省编制发布《白酒出产质量平安查抄指南》,除国度尺度外,仁怀市已有100余家白酒出产企业接入该平台。成立了白酒质量平安逃溯平台,涉及仁怀市帝坛酒业无限公司、仁怀市茅台镇怀桥酒厂等多家企业因违规出产发卖不及格产物被惩罚。查看更多贵州省市场监管局日前发布首批白酒行业集中整治典型案例,贵州省市场监管局此次发布的典型案例具有相当的代表性?责令整改200余家,立案查处违法行为50余起。白酒质量消息将愈加通明,行业协会、消费者组织、等社会力量将正在白酒质量管理中阐扬更大感化。最终被2703件白酒并罚款151.37万元;还存正在冒用厂名厂址、标签不符等问题。对白酒出产全过程提出明白要求。仁怀市市场监管局立异奉行“白酒出产企业质量平安星级评价”轨制,这些案例集中反映了当前贵州白酒行业,消费者用脚投票的能力将进一步加强。



QUICK CONTACT US

0312-8799-456

底部logo

河北9001cc金沙以诚为本食品有限公司创建于1991年,是经省级注册的大型农产品加工出口企业,注册资金2000万元,总资产1亿多元。公司产品有速冻甜糯玉米,芦笋,青豆,草莓,花菜,青刀豆,混合菜,胡萝卜等。

联系方式

联系方式

河北省保定市徐水县崔庄镇吴庄村

联系方式

0312-8799456    18633256098 

联系方式

delishipin@yeah.net

给我留言

留言应用名称:
客户留言
描述:
验证码